JU

LOGARITMINIS VU MATUOKLIS (2025)

Audio aparatūroje dažnai naudojami rodykliniai signalo lygio matuokliai, savotiškas vintažas, dažnai papuošiantis dizainą. Tuos indikatoriukus reikia maitinti pulsuojančia išlyginta išėjimo signalo įtampa ir dažnai tam naudojama primityvi grandinėlė iš dioduko, varžikės ir kondensatoriaus. Tačiau šis metodas turi nemažą trūkumą. Tokia schema pradeda veikti tik nuo įtampos viršijančios 0,6 volto, nes paprastas silicio diodukas atsidaro tik nuo 0,6V įtampos. Silpni, tylūs išėjimo signalai nebus indikuojami. Todėl aš paprastai naudoju savo indikacijos schemą, paremtą precizinio lygintuvo principu, naudojant operacinį stiprintuvą. Tokia schema pradeda lyginti nuo nulinės įtampos.

1
1

Čia matome kaip lygina įtampą paprastas silicio diodas ir kaip lygina precizinis lygintuvas su operaciniu stiprintuvu.

t

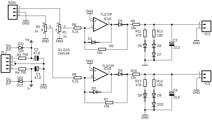
Pati precizinio lygintuvo schema yra nuo kondensatoriaus C1 iki rezistoriaus R9. Toliau esančios grandinėlės su trimis diodais D5-D7 sukuria indikatoriaus logaritminę charakteristiką. Tokią yra paprasčiau naudoti ir dažnai net rodykliniai indikatoriai būna sugraduoti būtent logaritmiškai. Rezistorius R9, R10 gali tekti parinkti priklausomai nuo indikatoriaus jautrumo.

Jei stiprintuvas yra lempinis, su transformatoriniu išėjimu, kondensatorių C1 ir C2 dėti nebūtina. Taip pat nebūtina jei tranzistorinis gerai laiko nulį išėjime. Tereikia įdėti trumpiklį, kas ir parodyta schemoje. Tačiau jei išėjime nėra tikslus nulis, ši schema tai rodys, tada C1 ir C2 būtini. Schema maitinama iš 10-15V įtampos V+. Įėjimai SIGN jungiami tiesiai nuo stiprintuvo išėjimo gnybtų vietos stiprintuve.

VU indikatoriaus schema Autodesk Eagle formatu, jo montažinė schema ir gerberio failų zip archyvas PCB gamybai. Gatavos plokštės vaizdas.